从新加坡回国登机前,必须准备这些!附8月新加坡机票汇总!
使馆声明原文:
自新加坡搭乘直飞航班赴华,或经未实施凭新冠病毒核酸检测阴性证明登机的国家中转赴华的中、外籍乘客,暂无需凭核酸检测阴性证明登机。
使馆原文:
自新加坡出发,经已实施凭新冠病毒核酸检测阴性证明登机的国家(相关国家列表请点击链接查看:https://hr.cs.mfa.gov.cn/help_two/help-two/gj.html )中转,搭乘航班赴华的中、外籍乘客,须预先完成核酸检测,并凭核酸检测阴性证明申领带“HS”标识的绿色健康码或健康状况声明书。
航空公司在乘客中转登机前予以查验。需要强调的是,拟赴上述国家中转的乘客,请务必按要求预先申领上述健康码或健康状况声明书,并确保在中转时有效,否则将在中转地登机受阻,造成滞留等后果。
使馆原文:
中国公民应在获得核酸检测阴性证明24小时内,通过防疫健康码国际版微信小程序,申报个人情况并拍照上传核酸检测阴性证明。经中国使领馆复核通过后,当事人可获得带“HS”标识的绿色健康码。如需要,请点击以下链接(https://hr.cs.mfa.gov.cn/help_two/help-two/hs.html ),查看“中国公民核酸检测证明申报常见问题解答”。
请注意在健康码有效期内中转乘机,并在登机前配合航空公司查验。
使馆原文:
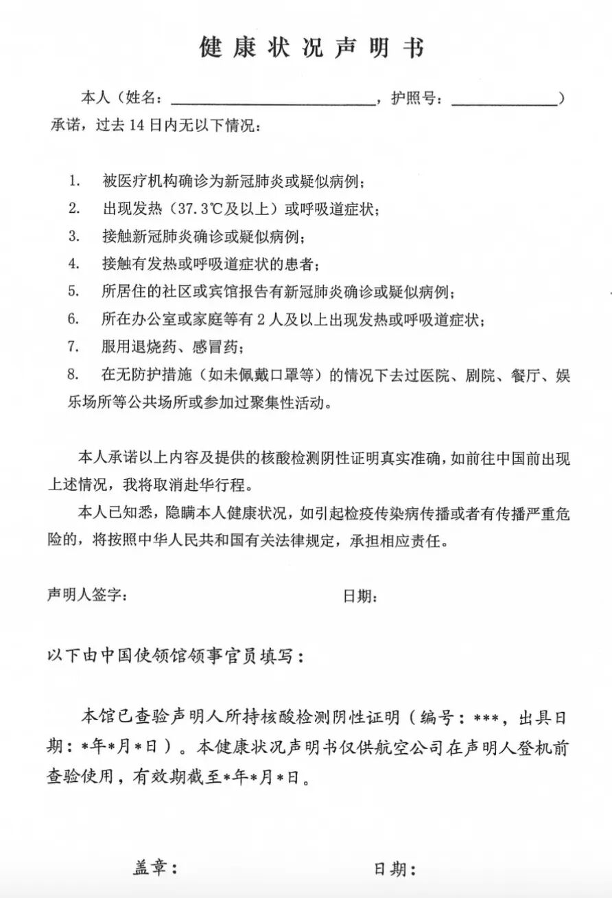
外国公民应在获得核酸检测阴性证明后,将有效护照资料页、核酸检测阴性证明和申请人已签字的健康状况声明书(式样见附件)的扫描件,发送至中国使领馆以下指定电子邮箱。中国使领馆审核通过后,以电子邮件方式将健康状况声明书扫描件发还申请人,请申请人自行打印并携带至机场。
请注意在健康状况声明书有效期内中转乘机,并在登机前配合航空公司查验。中国驻新加坡使馆 电子邮箱地址:chinaemb.sg@gmail.com
信息获取渠道
中国驻新加坡大使馆
回国航班总汇
近期新加坡--中国航班
航班号MF866 新加坡-福州 15:05-20:00
【新加坡移民】
【新加坡商务】
免责申明:文章部分图片来源于百度等常用搜索引擎,所有转载的文章、图片、音频视频文件等资料知识产权归该权利人所有,但因技术能力有限无法查得知识产权来源而无法直接与版权人联系授权事宜,若转载图片可能存在引用不当或版权争议因素,请相关权利方及时通知我们,以便我方迅速删除相关图文内容,避免给双方造成不必要的损失。
投资移民—保险理财—地产教育—家族信托
楹进集团:同楹共进,一心为您!
了解更多海外资产、家族办公室或身份规划相关资讯,
请扫码添加官方微信或拨打热线:400-106-8058











