
截至2月1日24时,国家卫生健康委收到31个省(自治区、直辖市)和新疆生产建设兵团累计报告确诊病例14411例,现有重症病例2110例,累计死亡病例304例,累计治愈出院病例328例,共有疑似病例19544例。
累计收到港澳台地区通报确诊病例31例:香港特别行政区14例,澳门特别行政区7例,台湾地区10例。
美国启动公共卫生紧急状态后,将从2月2日星期日下午5点开始采取限制旅行措施:
对凡是过去14天内抵达中国的外国人实施临时入境禁令,禁止过去14天内到过中国的外国人进入美国。
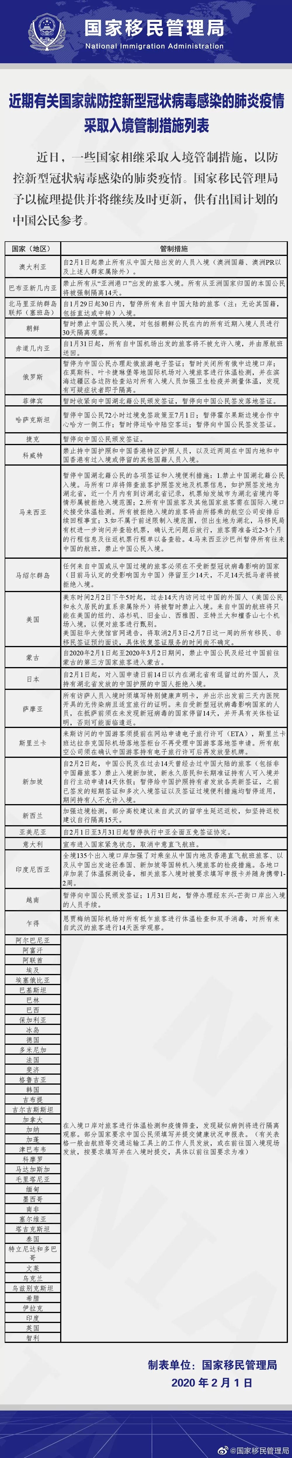
关于外国有关肺炎疫情防控的入境管制措施详情,可查看下列表格(1月31日更新)。

想了解更多《最新!已有62个国家对中国公民实施入境管制》中的内容。
请添加楹进集团顾问微信咨询。⬇⬇⬇
