利用好最后窗口期!9月新加坡EP准证新规要来啦!
2023年9月1日起,新加坡再度提高准证门槛,EP申请将采取最新计分制互补专才评估框架(简称COMPASS)。
分数不够,或无缘新加坡!下面小楹来为大家详解最新的EP打分政策,以及如何做能加分,顺利申请EP准证~
去年3月份,新加坡人力部就提出了EP计分政策,让申请过程变得更透明、更有预见性,难度也相应更大。
新加坡人力部(MOM)设置的提供给外国专业人员(管理、行政或专业工作)的最高级别工作准证。
今年9月1日起,想要申请/聘请就业准证(EP)者,除了要满足最低薪金门槛(最低薪酬$5000,其中金融行业为$5500)以外,还必须要通过互补专才评估框架,评估分数加起来要“及格”了才行。
届时将根据4个基本标准进行评分,及格线为40分。
4个主要评估项目为:薪金、学历、员工国籍多元化、本地员工占比。每项最高得分20分。
2个次要评估项目则属于加分项,包括:个人层面的加分技能,公司层面的经济优先战略加分。
1. 薪金
申请人与本地同龄同行业的PMET工资相比,
90%以上为优秀(20分);
65%-90%为及格(10分);
65%以下为不合格(0分)。
2. 学历
申请者的学历水平,
顶级学府(如世界排名前100的大学、新加坡本地政府大学、某个领域获得突出成绩的职业院校)毕业为优秀(20分);
本科及以上同等学历为及格(10分);
无大学学位为不合格(0分)。
注意:申请者的学历需得到第三方学历认证,保证真实有效。
3. 技能(加分项)
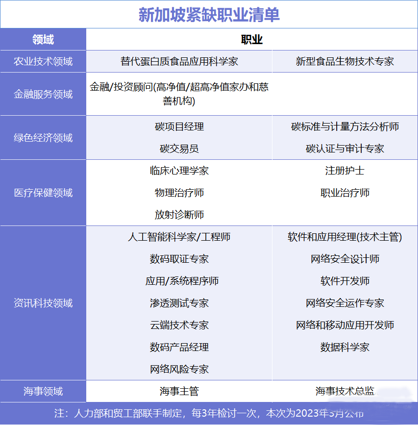
若从事新加坡紧缺职业清单上的27项工作,加20分。
注意:若申请者国籍占企业所雇PMET比率高于三分之一,仅加10分。
1. 员工国籍多元化
申请者的国籍需在公司PMET中占据一定比例:
5%以下为优秀(20分);
5%-25%为及格(10分);
25%及以上为不合格(0分)。
2. 本地员工占比
公司需聘请本地人,占比达:
50%及以上为优秀(20分);
20%-50%为及格(10分);
20%以下为不合格(0分)。
3.经济优先战略(加分项)
企业有参加经济机构的“经济优先战略”(Strategic Economic Priorities)项目,或与新加坡全国职工总会携手设立企业培训委员会,可加10分,加分连续3年有效。
注意:初次申请EP者,从今年9月1日起实行。而续签EP的小伙伴,该规定从明年9月1日起实行。
从以上政策,我们也可以看出,新加坡偏爱人才!尤其是在本地接受教育的人才,更是在各个方面给予了便利。
但对于我们而言,想要申请EP,最合适的“加分项”推荐以下三种:
如果您是世界名校毕业,比如:新加坡国立大学、南洋理工大学、中国北京大学、清华大学等,有助于提高EP申请通过率。
新加坡人力部今年也公布了120所被认可的“顶级学府”。该顶级学府以QS世界排名前100大学为主,名单有效期为一年,明年3月会重新公布。
如果您是下图新加坡公布的27类职业之一,如农业技术、金融服务、绿色经济、医疗保健、资讯科技、海事等岗位,将被视为新加坡紧缺型人才,申请EP有加成。
公司如果参加了下图这些计划,就可以在为雇员申请EP时获得10分的加分,连续3年有效。
有资格获得经济优先战略加分的雇主会在今年7月底之前接到新加坡人力部的通知。
新加坡人力部强调,如果在COMPASS框架下,4个主要评估项目中并未得到40分,而是靠另外2个加分项“及格”,当局会对申请者的资格进行额外审查,比如了解对方的资历。
换句话说,这部分人申请EP会更加严格。而且若是绑定的紧缺职位,一旦离岗,EP准证资格会重新评估!
此外,你还需满足EP申请的条件:
1、在新加坡有工作机会;
2、从事管理、行政或专业工作;
3、具有可接受的资格,通常是良好的大学学位、专业资格或专业技能;
4、全面接种新冠疫苗,并将自己在新加坡外的疫苗接种记录,更新至国家免疫注册记录(NIR)。
5、满足最低薪金门槛:月薪至少$5000,金融行业至少$5500!
如果你满足以下三个条件之一就可免除COMPASS考核:
1、固定月薪至少$2万;
2、根据世界贸易组织《服务贸易总协定》或新加坡所参加的适用的《自由贸易协定》,申请成为海外公司的受让人(目前大中华地区申请人不符合);
3、或者1个月或少于一个月的短期职位。
免责申明:文章部分图片来源于百度等常用搜索引擎,所有转载的文章、图片、音频视频文件等资料知识产权归该权利人所有,但因技术能力有限无法查得知识产权来源而无法直接与版权人联系授权事宜,若转载图片可能存在引用不当或版权争议因素,请相关权利方及时通知我们,以便我方迅速删除相关图文内容,避免给双方造成不必要的损失。
了解更多海外资产、家族办公室或身份规划相关资讯,
请扫码添加官方微信或拨打热线:400-106-8058











