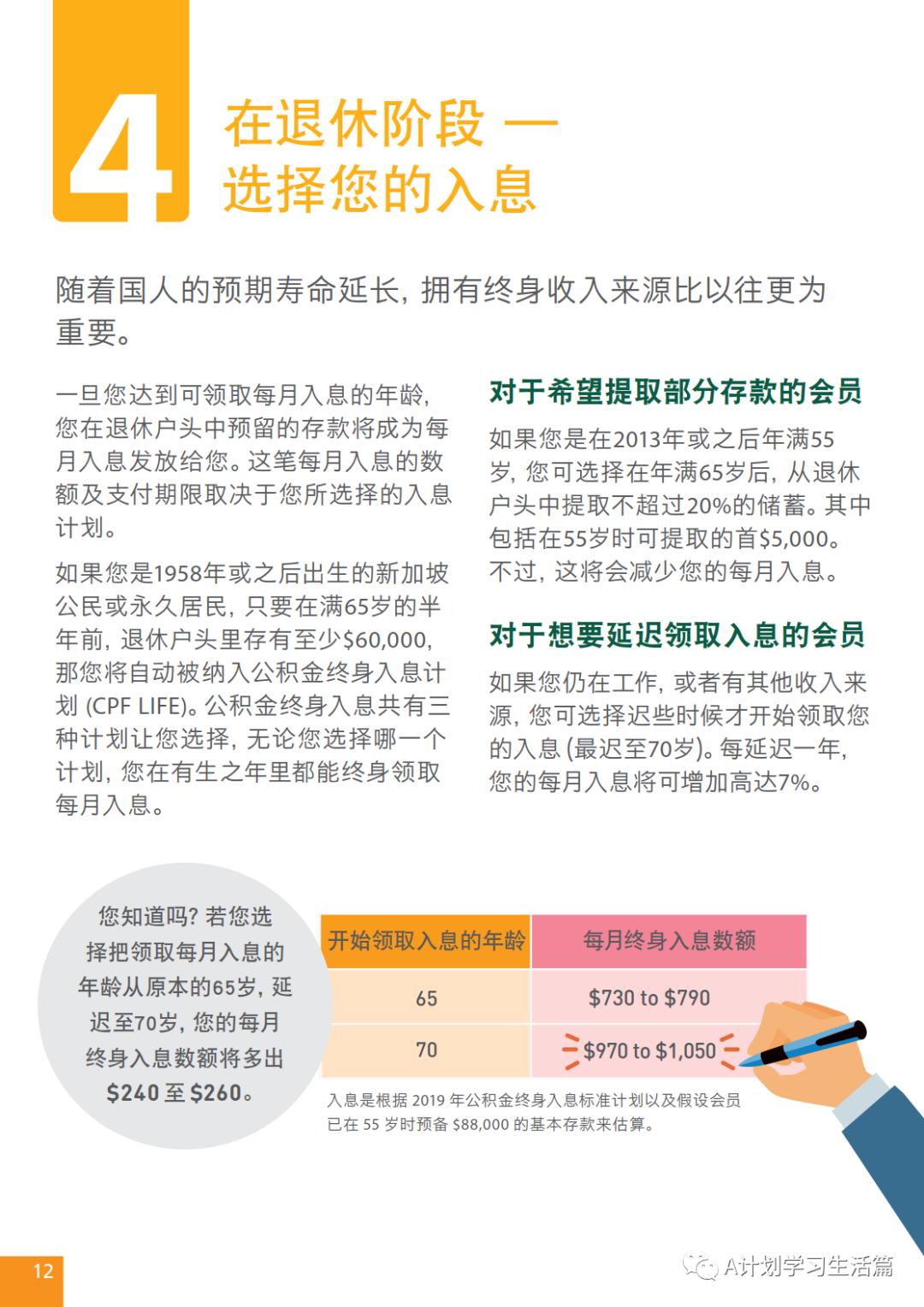
新加坡政府是如何善用公积金规划退休养老的?
新加坡的养老制度在健康、财富和职业咨询机构美世公布的全球养老金指数排名中列亚洲第一,世界第七。
其实,新加坡没有专门的“养老金”,只有中央公积金(CPF),是针对新加坡公民和永久居民的一种强制性储蓄计划,用来应对住房、教育、医疗保健和退休养老等需要。
新加坡只要是公民或永久居民(PR)就会有公积金,CPF的储蓄由本人,雇主和政府共同积累。分别存入四个不同用途的账户:
本文详细介绍,新加坡政府是如何善用公积金规划退休养老的?
(资料来源于新加坡中央公积金网站,仅用于向公众介绍新加坡的退休养老制度)
新加坡退休养老制度
新加坡中央公积金(CPF)是一个综合的社会保障体系,是一项由雇主和雇员共同参与的强制性社会保障储蓄计划,旨在保障新加坡公民和永久居民退休后的经济来源,并满足其在购置住宅、医疗保健、家庭保障、资产增值等方面的需求。
CPF由员工个人和公司按员工月工资的一定比例存入。无论是正式员工还是兼职员工,只要员工在公司当月收入超过50新币,雇主就必须按照规定的比例为员工缴纳公积金,缴纳比例因年龄和拿到PR的时间长短而有所差异,最高比例是雇主缴纳17%、员工缴纳20%。
公积金交纳比例
新加坡永久居民通过后第一年和第二年公积金交纳比例:
PR前两年公积金交纳比例
以月薪金4000新元的员工为例,他各年龄段个人、雇主所交纳公积金如下:
月薪$4000为例
公积金CPF有三个户头,分别是:
Ordinary Account (OA, 普通账户)
Special Account(SA, 特别账户)
Medisave Account(MA, 保健储蓄账户)
当雇员满55岁时,公积金局将为公积金会员自动创建一个
Retirement Account (退休账户RA)。
公积金各账户储蓄用途
员工和雇主所交纳的公积金按一定比例存入员工公积金的各个账户。
公积金分配比例
公积金的利率:
新加坡政府提供无风险利率来保证公积金储蓄的保值和增长。目前的普通账户资金的年利率高达3.5%,特殊账户和保健储蓄账户资金的年利率高达5%。退休账户的资金利率是5%。普通账户、特殊账户及保健储蓄账户的利率每季度审核调整一次,退休账户利率每年审核调整一次。
公积金的利率
新加坡退休养老制度
免责申明:文章部分图片来源于百度等常用搜索引擎,所有转载的文章、图片、音频视频文件等资料知识产权归该权利人所有,但因技术能力有限无法查得知识产权来源而无法直接与版权人联系授权事宜,若转载图片可能存在引用不当或版权争议因素,请相关权利方及时通知我们,以便我方迅速删除相关图文内容,避免给双方造成不必要的损失。
投资移民—保险理财—地产教育—家族信托
楹进集团:同楹共进,一心为您!
了解更多海外资产、家族办公室或身份规划相关资讯,
请扫码添加官方微信或拨打热线:400-106-8058











